耐高温电磁流量计选购指南:如何挑选最适合的型号?
2025-10-10
针对耐高温电磁流量计的选购,这里为您提供一份精炼的指南。
首先需要明确一个关键点:标准电磁流量计无法测量气体,其原理要求流体必须导电。因此,本指南适用于测量高温导电液体,如高温热水、热媒、高温酸碱溶液、浆液等。
挑选最适合的型号,请遵循以下核心步骤:
一、 确认两大适用前提
-
介质电导率:必须确保被测液体电导率超过阈值(通常为5μS/cm)。绝大多数导电液体工质都满足此条件。
-
耐温等级:这是高温应用的核心。明确您的介质长期工作温度和瞬时最高温度。
二、 关注三大耐温核心部件
电磁流量计的耐温能力由其最薄弱的环节决定,选购时必须确认:
核心部件 | 高温下的挑战 | 如何挑选? |
---|---|---|
1. 衬里 | 高温可能使衬里软化、变形、开裂。 | • PFA/FEP:耐温约180℃,耐腐蚀性好,是高温常见选择。 • 陶瓷:耐温可达200℃ 以上,耐磨性极佳,但抗热冲击性稍弱。 |
2. 电极 | 高温加速腐蚀和磨损。 | 根据介质腐蚀性选择耐腐蚀合金(如哈氏C-276、钛、钽)。确保电极材质与高温介质兼容。 |
3. 线圈与密封 | 高温使线圈绝缘老化,密封件失效。 | 选择H级或更高的绝缘等级线圈。确认仪表整体密封材料(如O型圈)能承受高温。 |
重要提示:仪表标称的耐温值通常针对传感器本体。如果转换器(表头)安装环境温度也很高,必须选择一体型高温专用款或采用分体式安装,将转换器远离热源。
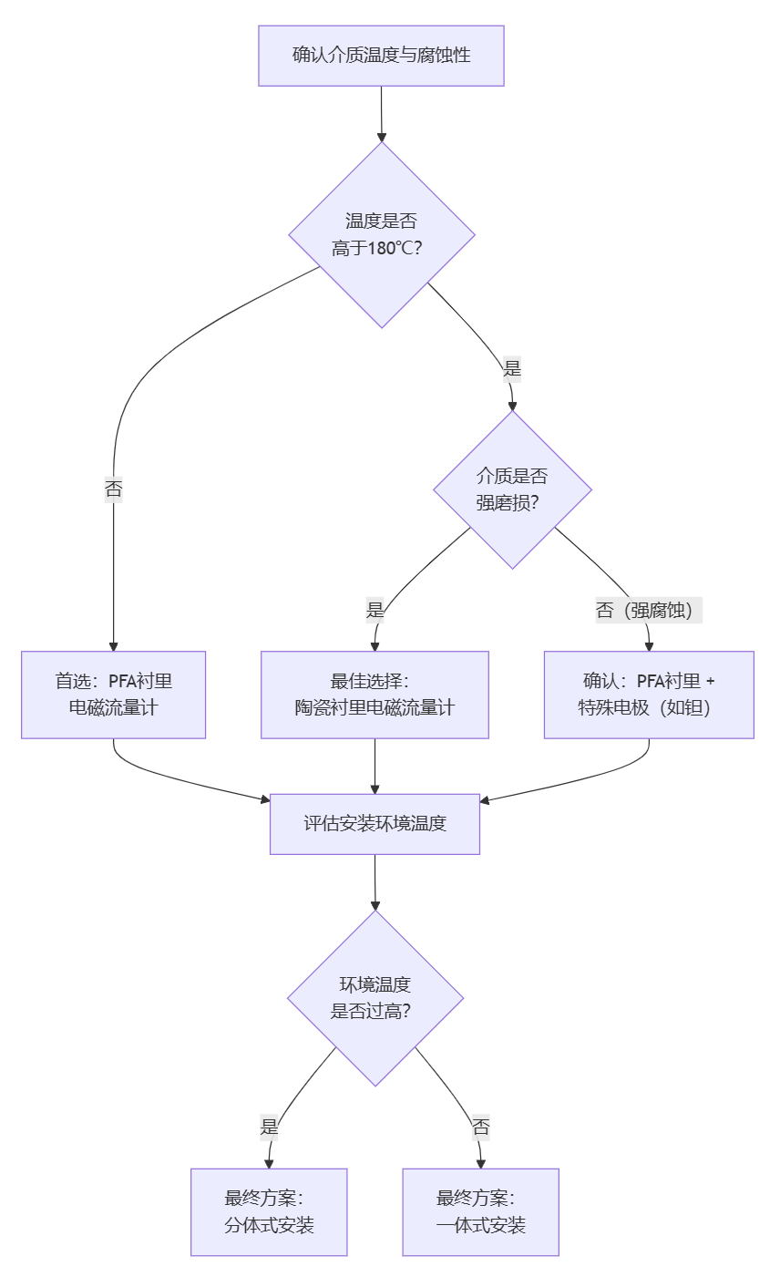
三、 根据工况锁定型号
-
温度范围 & 介质性质
-
≤ 180℃:PFA衬里电磁流量计是通用首选。
-
> 180℃ 或 强磨损性:陶瓷衬里电磁流量计是最佳选择。
-
强腐蚀性:在PFA衬里基础上,匹配钽电极等特殊材质。
-
-
安装与散热
-
若管道温度极高,需咨询供应商是否需要隔热层或散热片,以保护转换器和线圈。
-
分体式设计是应对极端环境温度最有效的方式。
-
-
精度与功能
-
根据过程控制或贸易结算需求,选择合适精度等级(如0.5级或0.3级)。
-
确认是否需要IP68等高防护等级,以及流量计的自诊断、空管检测等智能功能。
-
总结:最佳型号选择路径

最后建议:向供应商提供详尽的工况信息(介质、温度、压力、电导率、腐蚀性等),并索取符合您特定条件的正式选型样本,确保万无一失。如想了解更多流量计相关信息或者流量计选型,可咨询伟德bv国际体育流量计厂家技术客服:180 1926 2426(微信同号)获取帮助。
分享至:
下一篇: