液位计选型指南:如何选择适合您需求的液位测量设备
这是一份非常全面和实用的液位计选型指南。无论您是工程师、采购人员还是项目负责人,这份指南都将帮助您系统地选择最适合您具体需求的液位测量设备。
引言:为什么液位计选型如此重要?
液位测量是过程控制中的关键环节,直接影响生产安全、效率、成本和产品质量。一个不合适的液位计可能导致:
-
安全事故(如溢罐、空罐干烧)
-
产品损失与浪费
-
生产过程不稳定
-
高昂的维护成本
没有“万能”的液位计,最佳选择完全取决于具体的应用工况。
第一步:明确核心应用参数(选型基础)
在考虑任何技术之前,请先明确以下7个关键问题:
-
测量介质是什么?
-
性质:水、油、酸、碱、浆料、粉末、颗粒?
-
介电常数(对于电容、射频导纳、雷达很重要):低介电常数(如液化气、轻油)对某些技术是挑战。
-
导电性:是否导电?(这直接决定了电容式、导纳式等能否使用)
-
粘稠度与腐蚀性:是否易粘附、结晶或具有腐蚀性?
-
-
过程条件如何?
-
温度范围:常温、高温还是低温?
-
压力范围:常压、微正压、高压还是真空?
-
过程连接:法兰口径、等级、材质?螺纹接口?
-
-
容器类型与安装环境?
-
容器:敞口池、常压罐、压力罐、带搅拌的罐、球罐?
-
安装方式:顶部安装、侧装、插入式?
-
空间:是否有足够的安装空间?是否有障碍物(如搅拌器、加热盘管)?
-
-
测量要求是什么?
-
测量范围:需要测量多高的液位?(量程)
-
精度与分辨率:需要多精确?±1mm, ±1cm?
-
接触式与非接触式:介质是否不允许接触?卫生等级要求(如食品、制药)?
-
-
输出与通信需求?
-
输出信号:4-20mA模拟量、继电器开关、RS485?
-
通信协议:需要HART、PROFIBUS PA/DP、Foundation Fieldbus吗?
-
显示:需要现场显示吗?
-
-
安全与认证要求?
-
防爆:区域是否存在爆炸性气体?(需要防爆认证,如Ex d, Ex ia, Ex nA)
-
卫生认证:是否需要3-A、FDA、EHEDG认证?
-
其他:IP防护等级(防水防尘)、SIL安全等级。
-
-
预算与生命周期成本?
-
初次采购成本
-
安装成本
-
长期维护成本(如定期清洗、校准、更换备件)
-
第二步:主流液位计技术类型与优缺点对比
以下表格汇总了最常见液位计的特点,帮助您快速筛选。
液位计类型 | 原理简介 | 主要优点 | 主要缺点 | 典型应用 |
---|---|---|---|---|
1. 雷达液位计 | 向液面发射微波并接收回波,通过时间差计算距离。 | - 高精度 - 非接触式,不受介质性质影响 - 适用于高压、高温、腐蚀性工况 |
- 成本较高 - 低介电常数介质测量效果差 - 泡沫、搅拌可能干扰 |
储罐、过程容器、强腐蚀性液体 |
2. 超声波液位计 | 向液面发射声波并接收回波,通过时间差计算距离。 | - 非接触式 - 成本适中 - 安装简单 |
- 受蒸汽、粉尘、泡沫影响大 - 温度和压力变化影响声速(精度稍低) - 不能用于真空 |
水处理、明渠流量、浆料、简单储罐 |
3. 磁翻板液位计 | 基于连通器原理,带磁性的浮子随液位升降,驱动外部翻片翻转显示。 | - 直观可视 - 无需电源 - 可靠性高,成本低 |
- 仅限现场指示 - 需侧装,有移动部件 - 不耐高压和冲击 |
锅炉、水箱、需要本地清晰指示的场合 |
4. 静压式液位计 | 测量液体底部某点的静压力,换算成液位高度。 | - 无活动部件,可靠性高 - 安装简单,成本低 - 适用于大型储罐和深井 |
- 精度受介质密度变化影响 - 需要知道介质密度 |
水塔、储罐、地下水监测 |
5. 射频导纳/电容式 | 探测探头与罐壁间电容(或阻抗)的变化。 | - 无活动部件,耐磨损 - 适用于高压、高温场合 - 可区分粘附层 |
- 需接触介质 - 介质介电常数需稳定或已知 - 校准相对复杂 |
粉末、颗粒、粘稠液体、高温高压液体 |
6. 浮球液位开关 | 浮球随液位升降,驱动杆管内干簧管通断。 | - 结构简单,成本极低 - 可靠性高 - 多种输出形式(点、多点) |
- 仅限开关量控制,不能连续测量 - 有活动部件,可能卡住 |
水泵控制、液位高低报警、水箱自动供水 |
7. 伺服式/重锤式液位计 | 通过伺服电机驱动浮子或重锤接触液面,测量缆绳放出长度。 | - 极高精度(毫米级) - 直接测量,不受介质特性影响 |
- 有活动部件,维护量大 - 成本高,响应速度慢 - 不适用于粘稠液体 |
贸易交接、高精度计量罐 |
8. 磁致伸缩液位计 | 通过检测脉冲波与浮子磁环相互作用的位置来测量。 | - 高精度 - 可同时测量液位和界面(油水分离) - 响应快 |
- 成本较高 - 有活动部件(浮子) - 安装要求高 |
液压油箱、油罐车、需要界面测量的储罐 |
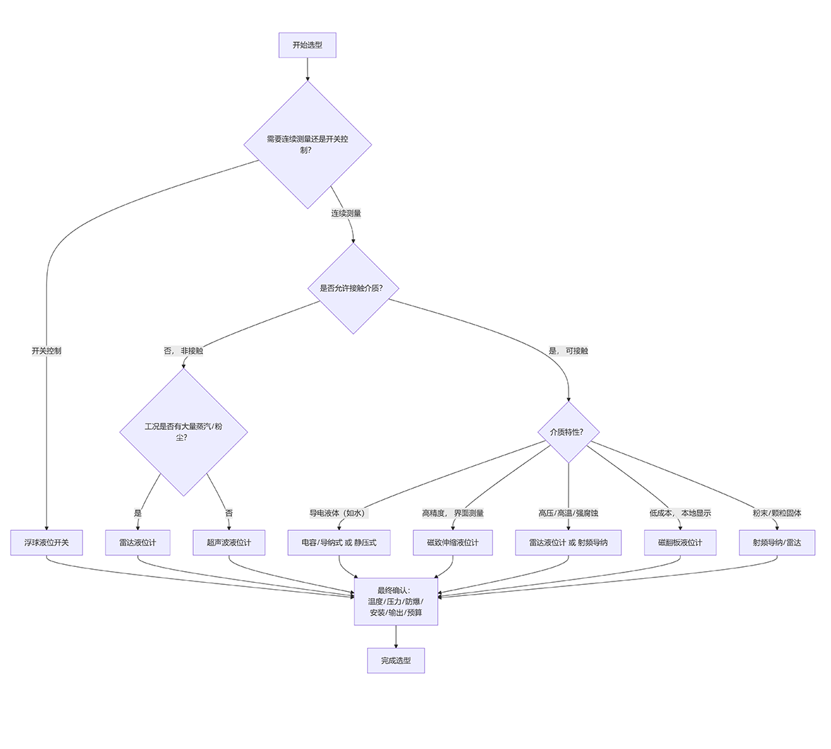
第三步:决策流程图 - 如何一步步选择
这是一个简化的决策流程,帮助您快速定位:

第四步:特殊工况与高级考量
-
界面测量(如油水界面):磁致伸缩和伺服式液位计是首选,某些导纳和雷达技术也能实现。
-
固体料位测量(粉末、颗粒):
-
射频导纳是经典选择,能克服粘附影响。
-
雷达液位计(带导波杆或喇叭天线)适用于各种固体。
-
对于非常恶劣的工况(如粉尘极大),重锤式也是一种选项。
-
-
卫生型应用(食品、制药):选择符合3-A标准、采用抛光处理、无死角设计的液位计,如卫生型雷达、电容式。
-
贸易交接:要求极高的精度和认证,伺服式液位计和高精度雷达液位计是标准选择。
总结与建议
-
没有最好,只有最合适。始终从您的具体应用出发。
-
安全第一。在易燃易爆环境,防爆认证是强制要求。
-
考虑总拥有成本。一个便宜的液位计如果频繁故障,其维护成本和停机损失可能远超其本身价值。
-
咨询专家。当您不确定时,将您的详细工况参数提供给有信誉的供应商或制造商的技术支持,他们能提供最专业的选型建议。
希望这份详细的指南能帮助您做出明智的液位计选型决策!如想了解更多流量计相关信息或者液位计选型,可咨询 伟德bv国际体育 液位计厂家技术客服:180 1926 2426(微信同号)获取帮助。